Free Radical Biology and Medicine︱温医大眼视光麻晓银教授/侯陵教授团队最新发现:MITF通过调控线粒体融合为视网膜 “保驾护航”
视网膜是人类认识世界的重要窗口,其中,视网膜色素上皮细胞(RPE)是其重要 “守护者”。RPE细胞功能异常可引发视网膜变性,进而导致不可逆的视力损伤乃至失明。近日,温州医科大学附属眼视光医院眼发育细胞生物学与疾病研究组(麻晓银/侯陵)团队在Free Radical Biology and Medicine (Top期刊、IF: 8.2)杂志发表题为“MITF promotes MFN2-dependent mitochondrial fusion to protect retinal pigment epithelial cells from mitochondrial damage”的研究论文,该研究聚焦视网膜色素上皮(RPE)细胞的线粒体稳态,证明了小眼畸形转录因子(MITF)通过促进 MFN2 依赖的线粒体融合,加深了对线粒体融合-分裂调控机制的认识, 为 RPE 细胞“护航”抵御线粒体损伤和视网膜退行性疾病的防治提供了新的思考和实验数据支持。


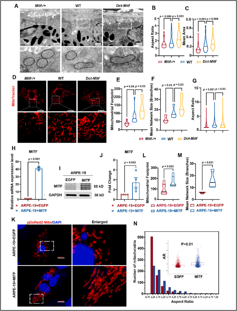
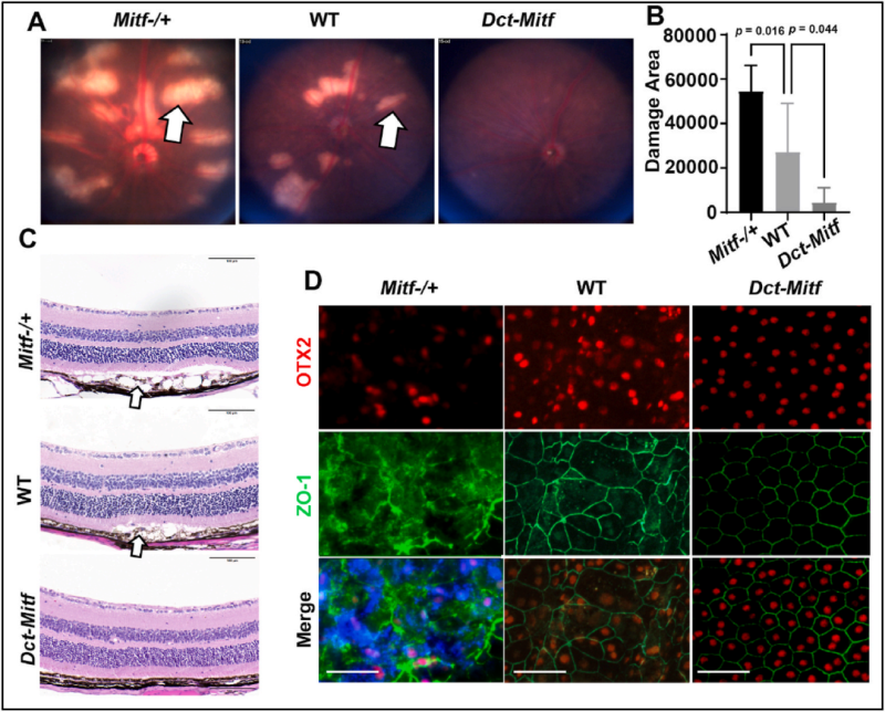
为了研究MITF在视网膜色素上皮(RPE)细胞线粒体调节中的功能作用,团队通过体内体外实验进行多层级验证。在动物实验中,透射电镜显示 MITF 过表达转基因小鼠(Dct-Mitf)的 RPE 细胞线粒体长宽比显著高于野生型,而 MITF 杂合子小鼠(Mitf-/+)线粒体长宽比和平均线粒体网络均低于野生型,呈碎片化状态(图1A-C);在小鼠原代 RPE 细胞中,经 MitoTracker 染色后共聚焦成像进一步证实,Dct-Mitf小鼠线粒体长度、网络规模和长宽比更大,Mitf-/+小鼠则相反(图1D-G);在人源ARPE-19细胞通过pDsRed2-Mito标示线粒体病证实高表达MITF细胞中线粒体多为融合和伸长的形态,平均长度更长,平均线粒体网络更多,长宽比更大(图1H-N)。以上结果表明MITF 参与 RPE 细胞线粒体形态调节,并促进RPE细胞的线粒体融合。

图1 MITF 促进 RPE 细胞线粒体融合
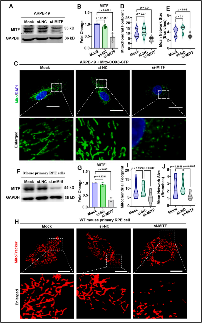
之后,研究者通过敲低实验反向验证 MITF对线粒体形态的必要性。使用Mito-COX8-GFP标记线粒体使其自带绿色荧光。在小鼠原代RPE细胞和ARPE-19细胞中研究证实干扰MITF表达可促进线粒体碎片化(图2),提示MITF在线粒体形态和线粒体融合的调节中起关键作用。

图2 干扰 MITF后RPE细胞线粒体碎片化增加
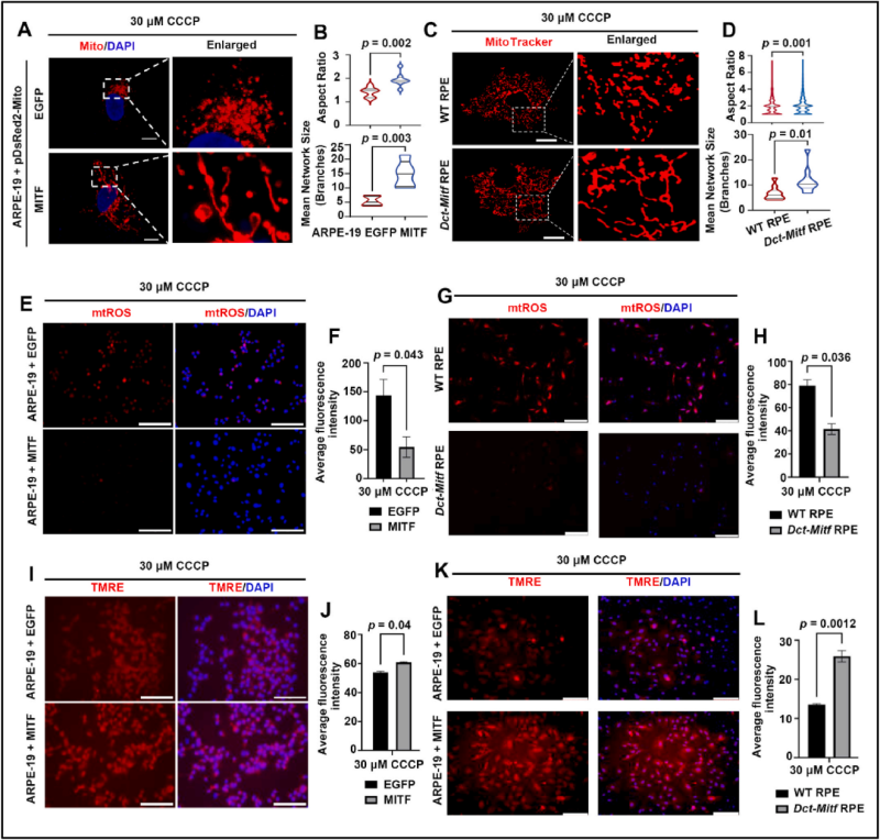
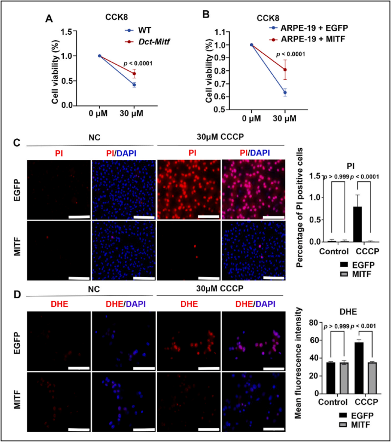
为了进一步研究MITF对于线粒体功能的影响,研究者使用线粒体电子传递链解偶联剂CCCP诱导RPE细胞线粒体损伤。结果表明RPE细胞中高表达MITF能够保护RPE细胞抵御CCCP诱导引起的线粒体损伤(图3)和细胞死亡(图4)。

图3 过表达 MITF 抵御 CCCP 诱导的线粒体损伤。

图4 过表达MITF保护CCCP诱导线粒体损伤后的RPE细胞
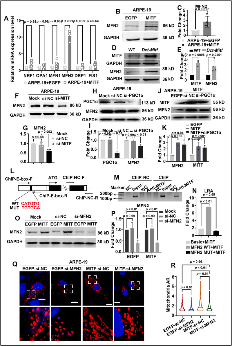
在机制研究中,研究者通过染色体免疫共沉淀(ChIP)、双荧光素酶报告实验等研究手段,揭示了MITF通过直接结合到MFN2基因启动子区域、转录起始位点上游671位的E-box结合位点(CATGTG)并激活MFN2的表达,对该结合位点进行突变之后(TGCACA)则失去对其转录调控能力(图5)。

图5 MITF通过与MFN2的启动子区域结合,直接调控MFN2的表达
为了进一步在体研究MITF保护RPE/视网膜抵御线粒体损伤的作用,研究人员对小鼠玻璃体腔进行注射 CCCP 72 小时后,通过眼底彩照、视网膜切片HE染色、RPE细胞铺片染色等研究手段证实在相同CCCP处理情况下,MITF低表达小鼠RPE/视网膜损伤加重,而高表达MITF则能保护RPE/视网膜损伤抵御CCCP诱导的线粒体损伤,提示在体 MITF 表达增加对 RPE 存在保护作用,有助于抵御线粒体损伤引起的视网膜受损。

图6 过表达 MITF在体保护CCCP诱导损伤后视网膜结构
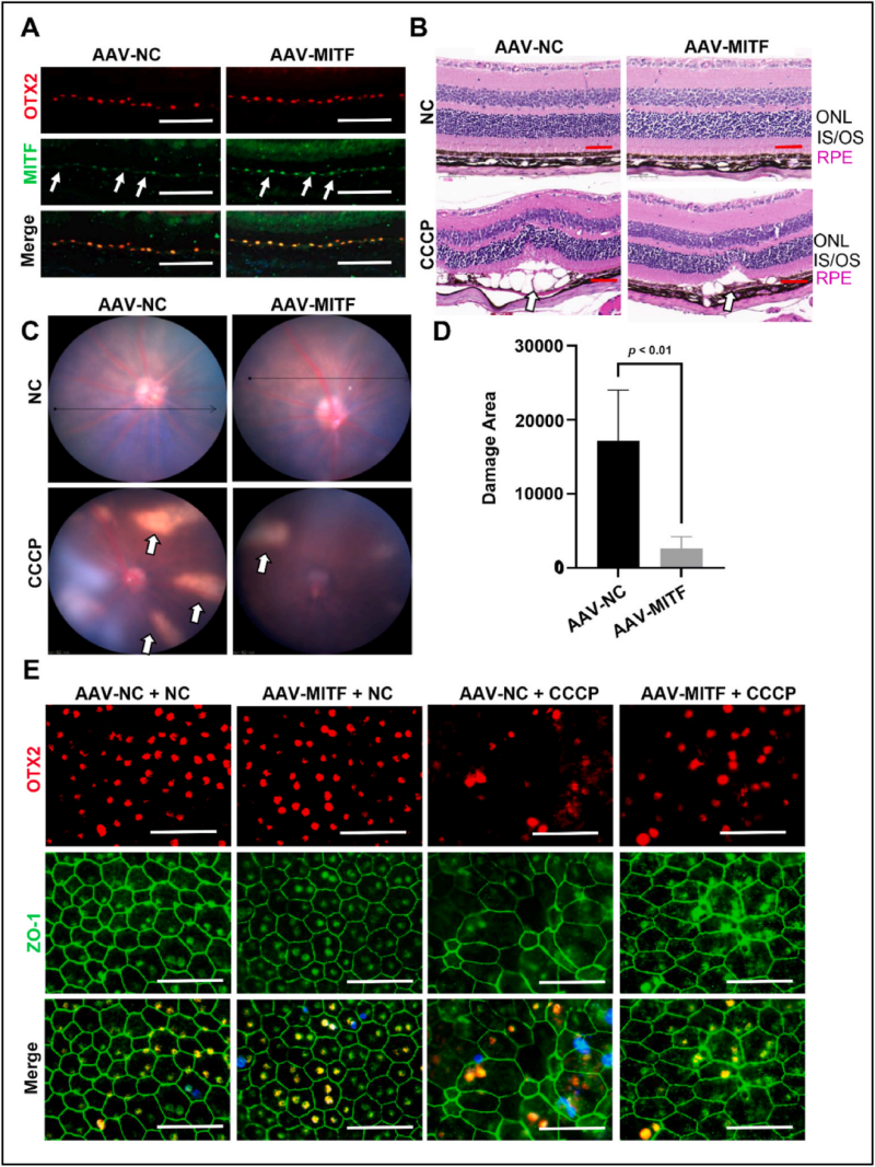
由于MITF在视网膜的RPE细胞中特异性表达,研究人员进一步利用RPE特异性 RPE65 启动子构建AAV9-MITF表达载体,在小鼠中进行视网膜下注射AAV9病毒,免疫荧光证实 MITF 上调(图7A);CCCP 诱导损伤后,AAV9-MITF 组眼底损伤面积显著小于对照(图7C-D),H&E 染色和 RPE 铺片显示其 RPE 细胞结构和连接更完整(图 7B-E),证明RPE细胞特异性高表达MITF能够有效保护视网膜抵御CCCP诱导的损伤。

图7 AAV介导的RPE特异性MITF过表达可保护RPE免受CCCP诱导的线粒体损伤
最后,研究者又采用线粒体靶向抗氧化剂SkQ-1 纳米颗粒(SkQ-1 NP)并将其应用于Mitf-/+小鼠在CCCP诱导引起的视网膜损伤的干预研究。结果证实治疗组视网膜损伤面积仅为对照组的 1/3,并且其RPE细胞连接更完整,结构损伤更轻(图8),表明线粒体靶向抗氧化剂可作为 MITF 功能缺陷的替代治疗方案。

图8线粒体靶向的SKQ-1纳米颗粒治疗CCCP诱导的Mitf− /+小鼠RPE损伤。
总结与展望
本研究阐明MITF 通过直接结合 MFN2 启动子并激活其转录,促进 RPE 细胞的线粒体融合,从而增强 RPE /视网膜抵御线粒体损伤的能力;SkQ-1 NP可在Mitf 单倍剂量不足小鼠上缓解CCCP诱导的 RPE /视网膜损伤。后续研究可进一步探索MITF调控其他影响线粒体动态平衡(如线粒体自噬、分裂等)或其他细胞过程的机制;此外,在临床转化层面,可通过优化线粒体靶向药物 SkQ-1 纳米颗粒的递送方式,并开发针对 MITF-MFN2 通路的药物,进一步挖掘其治疗相关疾病的潜力,推动研究成果向临床转化。
温州医科大学附属眼视光医院眼发育细胞生物学与疾病研究组研究生陈迎澳、卢婉妮、李平平是论文的共同第一作者。麻晓银研究员、侯陵研究员是该论文的共同通讯作者。该工作得到了温州医科大学眼视光医院国家工程中心林森副研究员、视觉健康全国重点实验室高美玲副研究员的大力支持;得到了国家重点研发计划、国家自然科学基金的经费资助。