NAT COMMUN. | 脑积水治疗新突破!温医大眼视光陈江帆教授团队发现A2A受体为关键药物靶点

近日,温州医科大学附属眼视光医院陈江帆教授团队在Nature Communications上发表研究成果,首次揭示脑积水的新机制——脑脉络丛中腺苷A2A受体(A2AR)的异常激活会触发脑脊液过度分泌并导致脑室扩大。同时,FDA上市药物KW6002展现出治疗潜力。这一发现为脑积水患者带来了新的治疗希望。郑武副研究员、吕中月博士、陈江帆教授为通讯作者;郑武副研究员、2021级硕士研究生胡澜心、2024级博士研究生杨雨雯为共同第一作者。
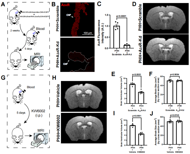
脑积水作为一种严重影响儿童脑发育和成人神经功能的疾病,主要由脑脊液循环紊乱引起。目前临床主要依赖分流手术,但并发症频发,长期以来缺乏有效的药物治疗方法。团队通过分析脑积水患者的脑脊液样本,发现了一个关键现象:患者脑脊液中的腺苷含量约为对照人群的五倍;同时在两种小鼠脑积水模型(自体血注射和高岭土诱导)中,研究人员观察到了同样的腺苷升高与脉络丛处A2AR表达上调现象。这表明:在脑脊液-脉络丛环境中积聚的腺苷- A2AR可能是诱发脑积水的重要信号源。

为验证这一假设,团队利用基因操作手段在脑脉络丛中特异性增强A2AR表达。仅两周后,小鼠即出现了明显的脑室扩大,且排除了脑脊液外流受阻的可能性,确认这是由于脑脊液分泌过量引起的。
A2AR调控脑脊液分泌的双重通路机制
研究不仅证实了A2AR激活与脑脊液分泌之间的因果关系,还深入阐释了其分子作用机制。团队发现A2AR信号通过两条重要通路共同驱动脑脊液过量产生。
其一是促进PI3K-Akt通路激活,从而增强关键调节蛋白SPAK的磷酸化。其二是通过NF-κB通路下调ATP1A2的转录表达,而ATP1A2是维持脑脉络丛内离子梯度与水分转移的核心蛋白。研究显示,当SPAK被抑制或ATP1A2被恢复表达时,均可显著阻断A2AR过度激活带来的脑室增大。这表明SPAK与ATP1A2是A2AR支配脑脊液分泌的关键分子。
最后,为了模拟患者脑脊液腺苷升高的真实环境,研究团队向正常小鼠脑室中连续注入腺苷。结果显示:小鼠脑室逐渐扩大,并出现SPAK磷酸化增强、ATP1A2下调等变化,而上述现象在敲低A2AR后完全消失。
药物干预的有效性与临床转化潜力
研究最具临床价值的部分在于药物干预的可行性验证。团队发现,选择性A2AR拮抗剂KW6002能显著减轻脑积水症状。这意味着脑积水患者有望获得新的治疗路径。

陈江帆教授指出,脑脉络丛通过感知腺苷变化调节脑脊液的产生,是机体应对脑部损伤的一种原始保护机制,但在严重刺激下会成为病理性驱动因素。这一认识为理解脑积水在感染、出血、创伤后迅速发展的现象提供了全新解释。
研究意义与未来展望
本研究首次从脑脊液生化信号的角度解释了脑积水的发病机制,为脑积水治疗提供了可转化的药物策略。随着社会老龄化进程加速,脑积水患者数量可能继续增加。这一发现对减轻全球医疗系统负担具有重要意义。
该研究获得国家自然科学基金项目、浙江省自然科学基金项目的支持。